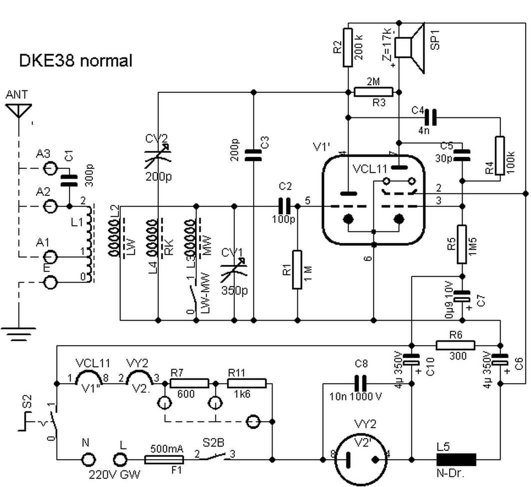
Der Mythos "DKE 38" auch genannt "Die Göbbellsschnauze"

Der DKE 38 im Einsatz (Bitte ins Bild klicken!)

Das treue und zuverlässige Gerät

back to main page