


Links der KOSMOS Radiomann 2004
rechts daneben, das MW-Retro-Radio 2008
daneben das KW-Transistor-Retroradio
rechts davon das KW-Röhren-Retroradio
ganz rechts mein LW/MW-Audion


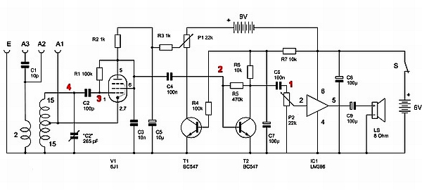
Durch meine Schusselichkeit schoß ich mir ein Eigentor und vertauschte die Widerstände R7 und R5, weil ich dachte die Bezeichnung der Widerstände geht von oben nach unten von R4 bis R7 aber so war es nicht. Es dauerte etwas aber der Fehler war schnell gefunden. Schlimmer war dann schon der "Made in China" Batterieclip des 9V Blockes der am Pluspol keinen Kontakt hatte.

Ein Foto vom aufgeschlitzten 9V Batterieclip. Ich verließ mich auf eine gute Qualität aber das kostete mich dann doch wieder Zeit bis feststellte, dass die Röhre keine Anodenspannung hatte.





Link zu ELO und weiteren Tipp`s und Trick`s