Das FM/AM - Retroradio

Das FM/AM Retro-Radio nach der Fertigstellung im Test
und ein Videomitschnitt davon

Der Innenaufbau des FM/AM Retroradio`s

Noch ein Gesamtüberblick des FM/AM Retroradios

Der HF-Teil des Empfänger`s

Der NF-Teil, der DRM-Teil, der Wellenumschalter und Betriebsspannungsteil des Empfänger`s

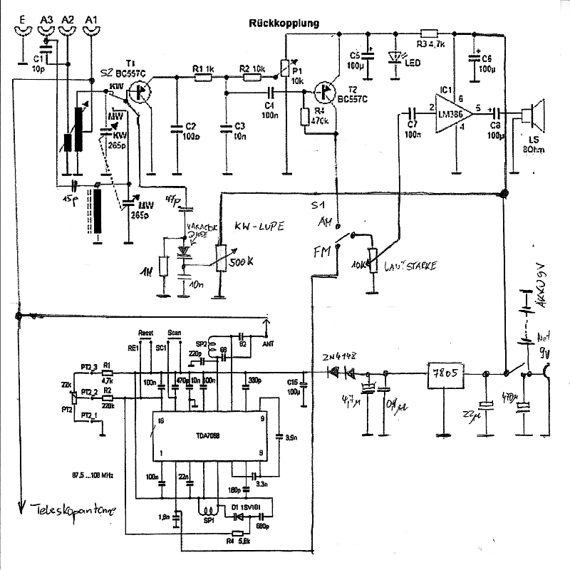
Der Schaltplan

Link zu ELO und weiteren Tipp`s und Trick`s